HOME
ABOUT US
CORPORATE PROFILE
HISTORY
MANAGEMENT
Message by CEO
MEMBERSHIP
POLWEL Members Survey 2025
Awards & Accolades
SERVICES
FINANCIAL SERVICES
FIXED DEPOSITS
LOANS
BUSINESS SERVICES
PROJECTS PORTFOLIO
EMPLOYMENT SERVICES
PROFESSIONAL DEVELOPMENT & CAREER SERVICES
PROFESSIONAL DEVELOPMENT COMPETENCY MODEL
COURSES
GROW The Coaching Tree Toolkit
TRAINERS & TRAINING PARTNERS
Career Transition Programmes
ASSESSMENT SERVICES
ASSESSMENT SERVICES
REFRESHER QUIZ FOR SECURITY OFFICERS
RETAIL SERVICES
LEARN
CAREER
WORKING IN POLWEL
People of POLWEL
CAREER OPPORTUNITIES
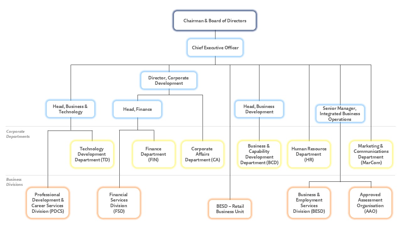
POLWEL TEAM STRUCTURE
#POLWELCares
CONTACT
SGPoliceGifts
POLWEL Nexus
Select Page
POLWEL Team Structure